教务公告

首页  教务公告

公示

发布日期:2025-10-29 浏览量:51


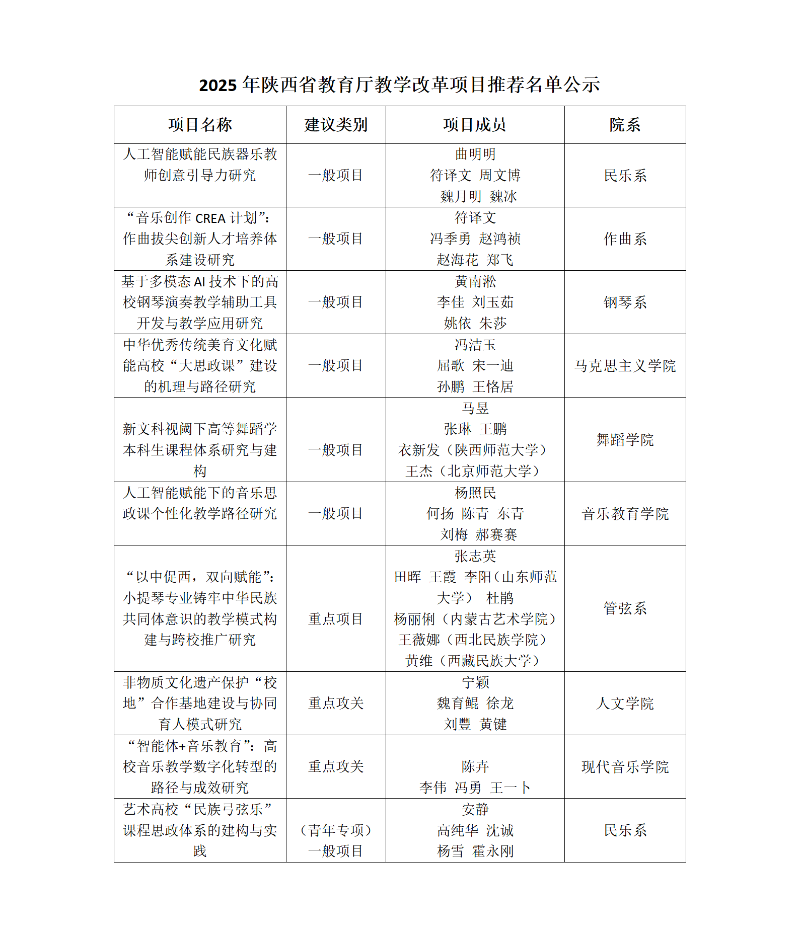
根据《陕西省教育厅办公室关于做好 2025 年度本科和继续教育教学改革研究项目申报工作的通知》(陕教高办(2025)25 )要求,学校组织开展了2025年度省级本科和继续教育教学改革研究项目申报工作。经教师个人申报、学院择优推荐、教务处审核并组织校外专家评审,拟确定推荐以下 10 个项目报送省教育厅参加评选。现将拟推荐名单予以公示,具体如下:

公示期为20251029日—31日。公示期间如有异议,请以书面形式反映。

联系人:杨阳

电话:029-88667045

邮箱:jwc@xacom.edu.cn

地址:4号教学楼105办公室

西安音乐教务处

 20251029


上一篇:下一篇: