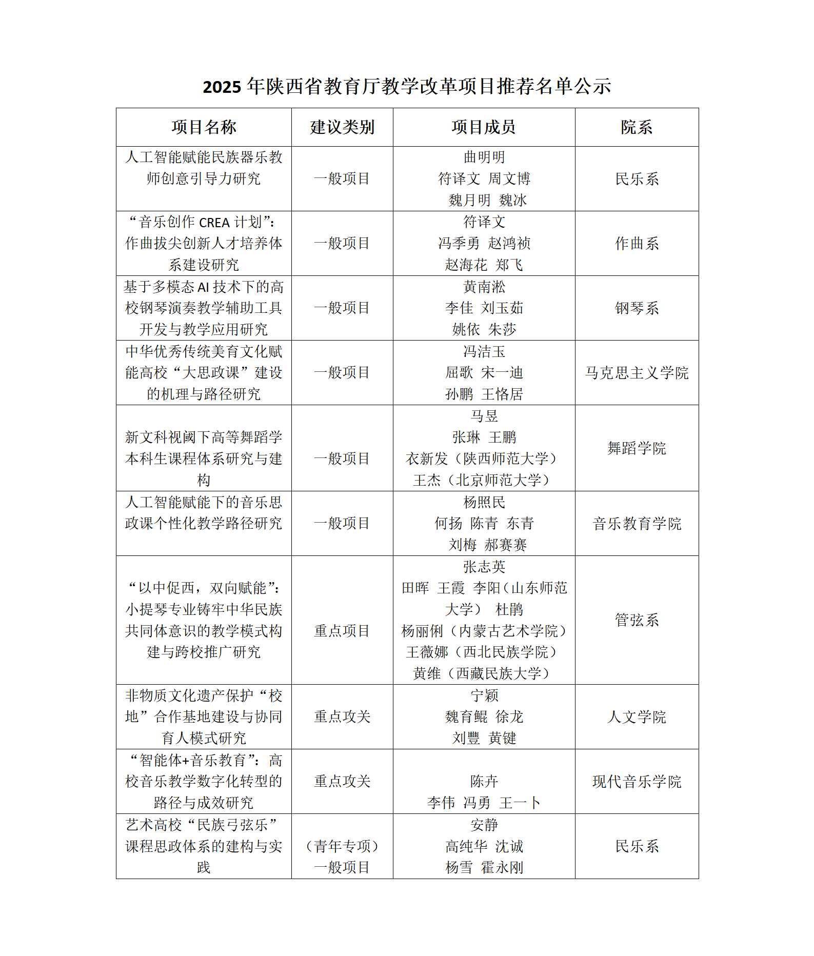
根据《陕西省教育厅办公室关于做好 2025 年度本科和继续教育教学改革研究项目申报工作的通知》(陕教高办(2025)25 号)要求,学校组织开展了2025年度省级本科和继续教育教学改革研究项目申报工作。经教师个人申报、学院择优推荐、教务处审核并组织校外专家评审,拟确定推荐以下 10 个项目报送省教育厅参加评选。现将拟推荐名单予以公示,具体如下:

公示期为2025年10月29日—31日。公示期间如有异议,请以书面形式反映。
联系人:杨阳
电话:029-88667045
邮箱:jwc@xacom.edu.cn
地址:4号教学楼105办公室
西安音乐教务处
2025年10月29日