029-85217673 029-85231046
网站首页 中心概况 培训部 考级委员会 艺术实践 综合资讯
 
首页  综合资讯  综合资讯 > 查看详情
 
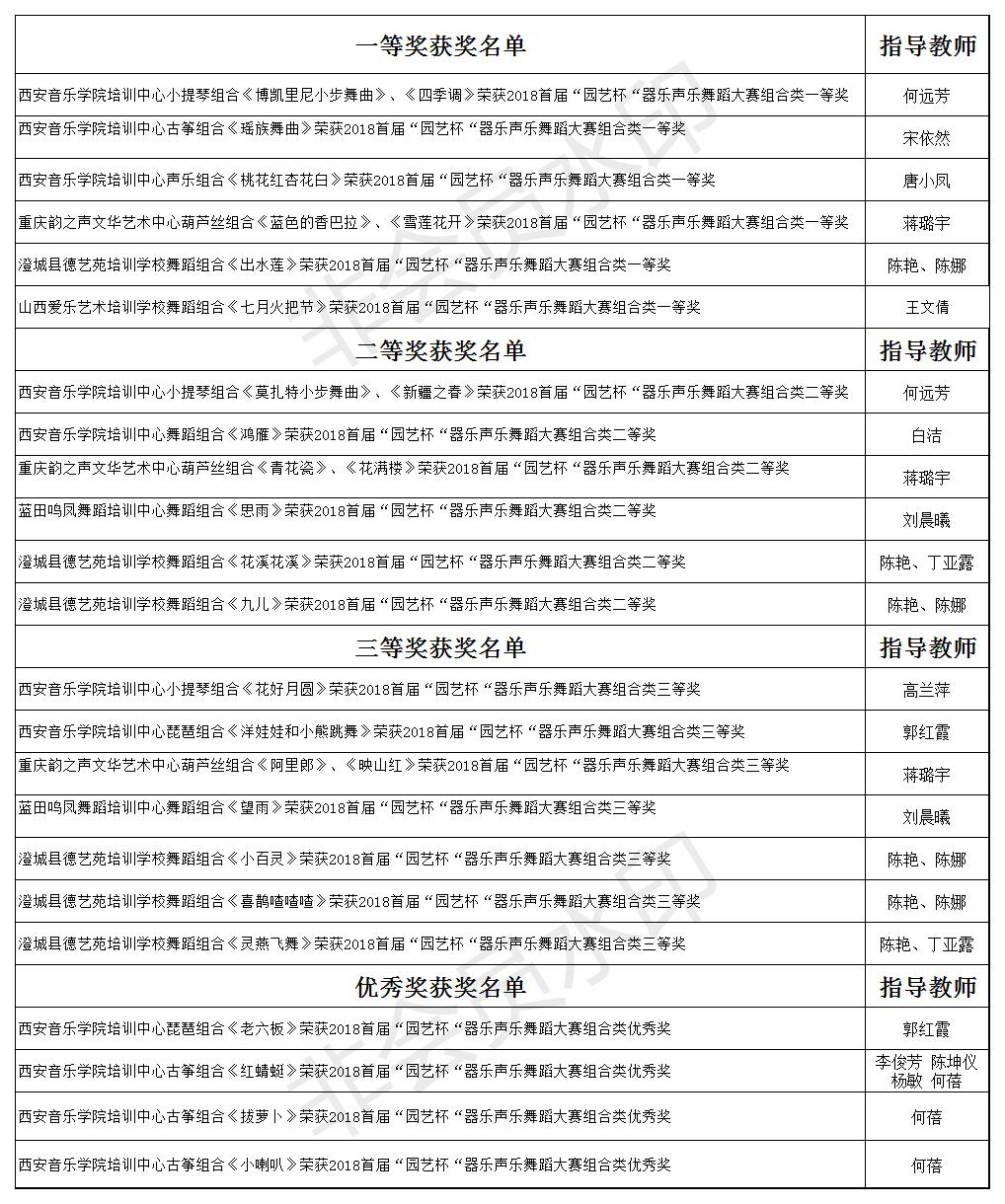
园艺杯获奖名单(组合类)
2018-07-28 高晓鹏 

1、所有获得一、二、三等奖的参赛选手请于7月29日15点在西安音乐学院学术厅一楼参加2018首届“园艺杯”器乐、声乐、舞蹈大赛颁奖音乐会,我们将现场颁发奖状。请所有获奖选手着正装出席。

2、获得优秀奖的参赛选手请于7月29日14:00到6号教学楼106室领取获奖证书,如不能及时领取证书可委托他人代领。

3、参加颁奖音乐会的选手请按时到达学术厅彩排,化妆并穿演出服。

  

关闭窗口
 
中心地址:陕西省西安市长安中路108号(音乐学院院内) 邮政编码:710061
联系电话:029-85217673 029-85231046 传真:029-85217673
E-mail:yypxzx@163.com 咨询QQ:1020336364
Copyright ©2017 Xi'an conservatory of music .
 
关注公众号   网站快捷通道